通知公告

关于举办2025年浙江科技大学第九届全国大学生物流设计大赛校内选拔赛的通知

为实现物流教学与实践更好结合,促进物流人才培养,加快复合型、创新型物流人才队伍建设,推动我国物流高等教育教学改革。根据“全国大学生物流设计大赛”组委会的要求,举办2025年浙江科技大学全国物流设计大赛校赛,选拔校竞赛优秀作品参加2025年全国新青年吴兴杯”第届全国大学生物流设计大赛的参赛作品。

窗体顶端

一、参赛对象

参赛对象为正式录取的全日制本科在校生。比赛以队为单位,每队5人,且每队至少包含2名物流类专业或物流方向的学生,队员不得同时加入多支参赛队。组队可跨年级、专业,但不得跨校,每所学校限报2支参赛队,每队至少由一名教师作为主领队兼指导教师,负责赛前辅导和参赛的组织工作。

二、比赛内容

大赛案例已经在大赛官网(http://dspt.clppx.org.cn/pkIndex/wlsj/wlsjdshome)公布,所有参赛团队需根据大赛案例进行方案设计,并在规定时间内按相关要求上传至大赛系统。本科组参赛队需选择2-3个案例,其中至少包含1个工程技术篇案例。设计方案可以是文字分析报告、数学模型、算法、软件系统开发以及工程设计方案。

所有作品必须为浙江科技大学在校大学生的原创作品,不得侵犯他人的知识产权。如发现作品有任何造假、剽窃等问题,一经查实立即取消参赛资格。

 

  1. 赛程安排

    1)校赛:202548--427日。

    校赛报名时间:48--416

    校赛作品提交时间:48--426

    校赛评审时间:427--4月28日

  2. 国赛初赛:5月1日--6月18日

  3. 国赛复赛:6月19日--7月29日

  4. 国赛决赛:7月30日--8月28日,具体答辩时间将另行公布。

     

  5. 大赛评审

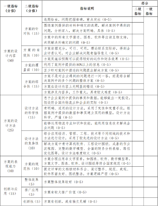
校赛评委组由浙江科技大学老师组成,专家老师需按照《“新青年吴兴杯”第九届全国大学生物流设计大赛网络评审评分表》对本组所有作品评分,取本组所有专家评分的平均分,即为该作品本赛段得分按得分高低排列

下图是评分标准:

 

 

五、奖项设置

一等奖:不超过报名参赛组数的15%;
二等奖:不超过报名参赛组数的15%;

 三等奖:不超过报名参赛组数的20%。

六、相关文件上交

窗体顶端

  1. 加入校赛官方QQ群聊:2154044497

  2. 报名表截止时间:2025年4月16日23:00。电子版交至校赛组委会邮箱:1827238768@qq.com,特殊情况请在竞赛群内找相关工作人员说明。

  3. 作品经过评审后,评选出浙江科技大学全国大学生物流设计大赛一、二和三等获奖作品,并从其中选拔出代表浙江科技大学参加国赛的作品。

  4. 请关注主办方浙江科技大学经管学院网站、微信公众号以接收有关后续竞赛作品研讨、作品催交、作品评审和作品答辩等相关通知。

  5. 特殊事宜可联系校赛组委会负责同学(叶同学19818528052)

七、说明

所有参赛作品必须为参赛者未参加其它竞赛、未公开发表或孵化的原创作品。如果该作品已经参加过其它竞赛,只有同时满足下列三个条件方可参赛:1.先后两个参赛团队的主要成员不变;2.现参赛团队对先后两个作品均拥有知识产权;3.在参加本次比赛前对原参赛作品已经做了明显的再创新(迭代创新)。该团队参赛时必须列明原参加竞赛的名称、奖项和团队成员,对在原参赛作品基础上进行迭代创新的主要内容给予明确的说明,并将原参赛作品文档、参赛证明或获奖证书等一同附上。

参赛作品在内容章节、核心数据、支撑材料等方面存在与其他作品雷同,或弄虚作假,或作品已经参加过其他竞赛,但赛前未有按照前款要求作出声明,一经查实,将采取取消作品参赛资格。

请关注第届全国大学生物流设计大赛网站http://dspt.clppx.org.cn/pkIndex/wlsj/wlsjdshome

请关注校赛资讯发布即组队平台,QQ群:2154044497。

窗体底端